无机涂料是众多无机材料中的一种,即使仅就涂料而言,无机涂料也只占有很小的比重,但是却应受到人们的高度重视。
首先,无机涂料的基料材料往往直接取材于自然界,因而来源十分丰富。例如,硅溶胶,硅酸盐溶液等涂料基料,其主要原材料来源于石英质矿石,是自然界中极为丰富的材料。

其次,相对于一些有机涂料基料来说,无机涂料基料的生产及使用过程中对环境的污染小,产品多数是以水为分散介质,无环境和健康方面的不良影响。
三是无机涂料的净化甲醛、防霉抗菌、A1级防火等物理化学性能,是绝大相同生产成本的有机涂料很难达到的,因此其具有较高的性价比优势。

四是无机涂料多数呈碱性,更适合于在同样显碱性的水泥和灰砂等基层上应用,而且可与这些基材中的石灰产生化学反应生成硅酸钙晶体,能够和基层形成一体,因而其附着力特别好。
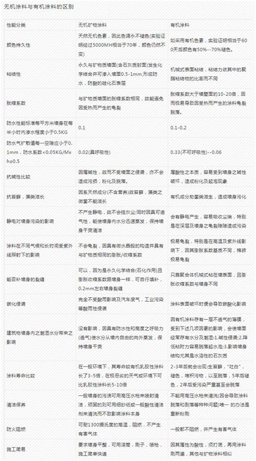
下表是铂英特小编为大家整理的无机涂料与传统有机涂料相关性能的详细对比,有兴趣的小伙伴可以点开大图详细了解一下。

我国每年的新建住宅面积,比所有发达国家一年建成的房屋建筑面积的总和还要多。到2020年我国抓建筑节能的战略机遇期,现代世界经济飞跃和世界工业化的高速度发展,导致了地球环境的急剧恶化,严重的污染威胁着人类的生存空间。“绿色”、“环保”是人们高度重视生态环境保护后对涂料工业提出的要求,因此,无机涂料也是未来的涂料市场的发展方向。——想要了解更多无机涂料相关资讯,百度搜索【铂英特无机涂料】,PG东升国际 专注制漆丨专业施工丨专心服务,您身边值得信赖的涂料服务商!

- END -
免责声明:此文内容为本网站转载企业宣传资讯,仅代表作者个人观点,与本网无关。文中内容仅供读者参考,并请自行核实相关内容。如用户将之作为消费行为参考,本网敬告用户需审慎决定。本网不承担任何经济和法律责任。